デジタル回路で使用する電源は 5V±5%(使う ICのシリーズで違うが 5%であれば十分です。)です。トランスと7805で作っても良いのですが、スイッチング方式のACアダプタを使いましょう。 アダプタは同じ5Vでもトランスが載っているものとスイッチング方式があります。
トランス方式はなにもつながない状態では、表示電圧より10%位は高くでていると思います。電圧が不安定なのでこのままでは使用できませんが、 スイッチング方式は小型軽量で、電圧は安定化しているのでそのまま使用できます。 5Vで 1A位の電源があれば十分使えます。
DCプラグが付いているので、適合するジャック・コードを付けて使ってもいいし、そのまま切断して使用しても良いでしょう。
|
下段左から |
![]() |
ICが2個あるように見えますが 16pinが 1個です。そして16pinを電源 5V:8pinをGND 0Vにつないでください。 0.1uに積セラも Vcc= 5VとGNDの間に。 |
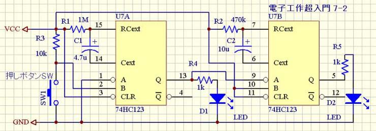
この回路は SWに問題が出るかも知れませんが、予定では SWを押して話したら、D1が約 5秒点灯して消えたら D2が約 5秒点灯するはずです。
![]() |
|
0が消灯 1が点灯で、0〜15までカウントしますが、S1が onなら 0〜9までの10進カウンタになります。
D3と D5が 1になった瞬間に Resetがかかり All 0に戻る動作をします。
D3と D4で Resetすると 12進カウンタになります。
7セグメントデコーダをつけると 0〜9の数字で表示させることも出来ます。
U9AとU9BはANDとORで違うように見えますが、ド・モルガンの定理による変形で同じ論理で動作します。
紹介しているのは、74シリーズと呼ばれるデジタル ICです。74シリーズには、無印・LS・AS・HC 等多くの品種があり、動作スピードが違ったり 消費電力が違ったりします。使うなら HCが良いでしょうか。
この ICは主力だったのは、もう20年以上も前のことでした。今は補助的に使用されているだけかと思います。